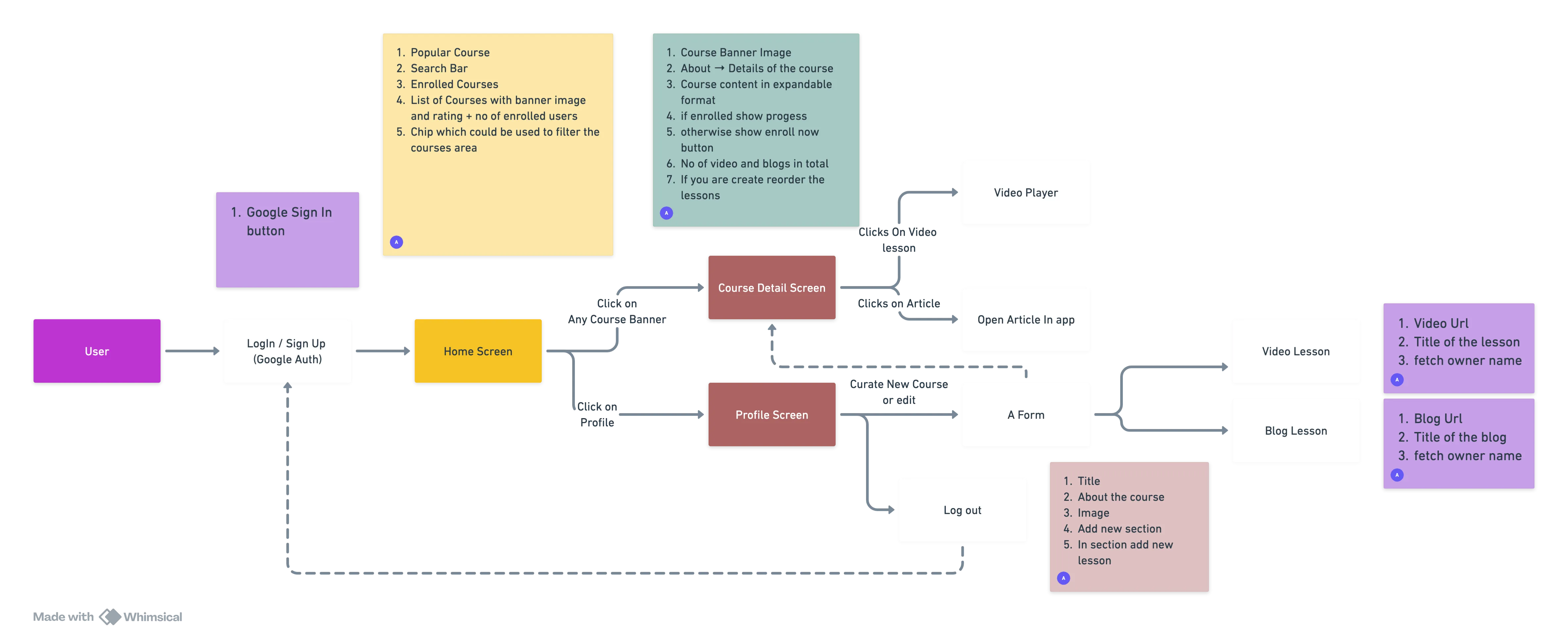
Youtube Courses
Youtube has very popular tutorial videos, How about we curate them at once place.
Features
Section titled “Features”- User can see his recent/enrolled courses and respective progress bar
- Can watch YouTube videos and read blogs in app
- can log in to app using google account
- has a progress time line bar for better tracking
- Has a tag feature to group similar courses
- Enrolled users can rate per course and per video/article basis
- Link health checker ( a cron job which periodically checks for link health as well as we can also flag if user couldn’t open the particular link)
- User click on completed button to track their progress
- Proper courtesy should be given to content owner.
- If possible try to use YouTube crop video links for better viewing experience.
- Need a database to store all of the information
Additional features
Section titled “Additional features”- Community led curations of courses
- Verification process for content curators and their eligibility
- Catching for images and articals
- Support for desktop app
- Statistics of how many life time/concurrent users are enrolled in this course and how many rated the course
Find it here https://whimsical.com/courses-6owLguNp6xJETqCqoYAYUZ
